Genau deshalb rückt eine durchgängige CAM-Strategie für Dreh- und Dreh-Fräsprozesse stärker in den Fokus. Es geht nicht mehr allein darum, einzelne Werkzeugwege zu erzeugen. Entscheidend ist, wie zuverlässig sich komplette Bearbeitungsabläufe planen, prüfen und in stabile NC-Programme überführen lassen.
Drehbearbeitung ist längst kein isolierter Prozess mehr
In vielen Betrieben hat sich das Drehen in den vergangenen Jahren grundlegend verändert. Moderne Maschinen vereinen mehrere Technologien in einem System: Drehen, Bohren, Fräsen und oft auch die Bearbeitung in mehreren Aufspannungen oder mit mehreren Kanälen. Damit wachsen die Anforderungen an die CAM-Programmierung. Werkzeugbahnen müssen nicht nur geometrisch korrekt sein, sondern auch zur Maschinenkinematik, zur Spannmittelsituation und zur realen Bearbeitungsabfolge passen.
Hinzu kommt: Die Komplexität entsteht nicht erst bei hochspezialisierten Bauteilen. Schon im Alltag führen enge Bauräume, lange Werkzeuge, unterschiedliche Halterkonzepte oder kombinierte Bearbeitungsschritte dazu, dass Programmierung und Absicherung deutlich anspruchsvoller werden. Wer hier mit isolierten Einzellösungen arbeitet, stößt schnell an Grenzen.

Durchgängigkeit wird zum entscheidenden Faktor
Ein wesentlicher Erfolgsfaktor in der Drehbearbeitung ist die Durchgängigkeit. Gemeint ist damit, dass Dreh-, Bohr- und Fräsoperationen möglichst konsistent in einem gemeinsamen Prozessumfeld geplant werden. Das reduziert Schnittstellen, vermeidet Medienbrüche und erleichtert es, Bearbeitungen in einer logischen Reihenfolge aufzubauen.
Für NC-Programmierer ist das vor allem deshalb relevant, weil sich Werkzeugdaten, Bearbeitungsstrategien und Maschinenlogik besser aufeinander abstimmen lassen. Für Produktionsverantwortliche ist die Wirkung noch breiter: Standardisierte Abläufe erleichtern die Wiederverwendung von Wissen, reduzieren Fehlerquellen und schaffen mehr Transparenz bei der Vorbereitung neuer Aufträge.
Gerade in Fertigungsumgebungen mit Variantenvielfalt oder häufig wechselnden Werkstücken ist diese Konsistenz entscheidend. Denn wirtschaftlich ist ein Prozess nicht nur dann, wenn die Hauptzeit stimmt, sondern wenn auch Rüstaufwand, Programmierzeit und Einfahrphase beherrschbar bleiben.

Prozesssicherheit beginnt vor dem Maschinenlauf
Mit wachsender Komplexität steigt auch das Risiko: Kollisionen, ungeeignete Anstellungen, kritische Werkzeugpositionen oder unproduktive Verfahrbewegungen werden oft erst beim Testlauf sichtbar. Das kostet Zeit, blockiert Maschinenkapazität und bindet erfahrene Mitarbeiter dort, wo sie eigentlich produktiv arbeiten sollten.
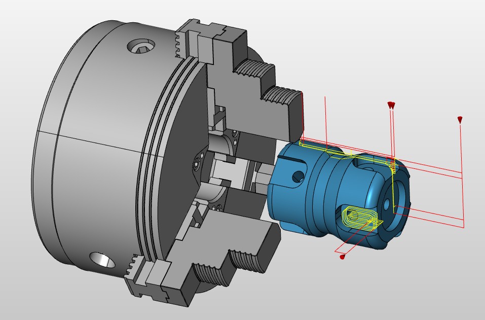
Deshalb ist die virtuelle Absicherung von NC-Programmen heute ein zentraler Bestandteil moderner Fertigungsprozesse. Entscheidend ist dabei nicht nur die Betrachtung der CAM-Werkzeugwege, sondern die Prüfung des tatsächlichen NC-Codes in einer realitätsnahen Maschinenumgebung. Erst dann wird sichtbar, wie sich Achsen, Werkzeughalter, Spannmittel und Maschinenkomponenten im Zusammenspiel tatsächlich verhalten.
Gerade in der Drehbearbeitung mit ihren engen Platzverhältnissen und komplexen Werkzeugkonfigurationen ist diese Form der Absicherung ein wichtiger Beitrag zur Prozessstabilität. Fehler werden früher erkannt, Einfahrzeiten verkürzt und Risiken für Maschine, Werkstück und Werkzeug deutlich reduziert.

Wirtschaftlichkeit entsteht auch in den Nebenzeiten
Neben der Sicherheit spielt die Effizienz eine zentrale Rolle. In der Praxis liegt Optimierungspotenzial häufig nicht nur in den eigentlichen Zerspanbewegungen, sondern in den Verbindungsfahrten, Werkzeugwechseln und Sicherheitsbewegungen zwischen einzelnen Bearbeitungsschritten. Besonders bei wiederkehrenden Bauteilen oder längeren Laufzeiten summieren sich selbst kleine Verbesserungen zu einem spürbaren wirtschaftlichen Effekt.
Moderne CAM-Strategien in der Drehbearbeitung müssen deshalb mehr leisten, als nur Bearbeitungen technisch korrekt abzubilden. Sie sollten auch dazu beitragen, Bewegungsabläufe konsistent und maschinengerecht zu gestalten. Das betrifft etwa die Auswahl geeigneter Anstellungen, die Reduzierung unnötiger Leerwege oder die strukturierte Organisation von Bearbeitungsschritten innerhalb eines NC-Programms.
Für Produktionsleiter ist das ein zentraler Hebel: Wer Laufzeiten reduziert, ohne die Prozesssicherheit zu gefährden, verbessert nicht nur die Stückkosten, sondern erhöht auch die verfügbare Maschinenkapazität.

Moderne Drehbearbeitung braucht ein Zusammenspiel aus Programmierung und Simulation
Die Praxis zeigt, dass leistungsfähige Drehprozesse heute aus zwei eng verbundenen Bausteinen bestehen: einer durchgängigen Programmierung der Bearbeitungsstrategie und einer realitätsnahen Kontrolle des späteren Maschinenverhaltens. Erst dieses Zusammenspiel schafft die Basis für belastbare Prozesse.
An diesem Punkt wird deutlich, wie sich durchgängige Programmierung und praxisnahe Simulation sinnvoll miteinander verbinden lassen. Während hyperMILL® Turning Solutions die Programmierung moderner Dreh-, Bohr- und Fräsbearbeitungen in einem einheitlichen CAM-Umfeld unterstützt, erweitert hyperMILL® VIRTUAL Machining diesen Prozess um die Simulation und Absicherung des erzeugten NC-Codes unter realen Einsatzbedingungen. Dadurch lässt sich nicht nur die technologische Planung der Bearbeitung strukturiert umsetzen, sondern auch nachvollziehen, wie sich das Programm später auf der Maschine tatsächlich verhält.
Für Unternehmen entsteht daraus ein durchgängiger Prozess von der Programmierung bis zur Überprüfung. Das verbessert die Planbarkeit, erhöht die Sicherheit beim Einfahren und schafft zugleich die Grundlage für einen wirtschaftlicheren Maschinenbetrieb.
Fazit
Die Drehbearbeitung hat sich in vielen Unternehmen von einer eher isolierten Disziplin zu einem integralen Bestandteil komplexer Fertigungsprozesse entwickelt. Damit steigen auch die Anforderungen an CAM-Systeme: Gefragt sind durchgängige Strategien für Dreh-, Bohr- und Fräsoperationen, eine stabile NC-Programmierung und eine realitätsnahe Absicherung vor dem Maschinenlauf.
Für Fertigungs- und Produktionsleiter, NC-Programmierer und CAM-Anwender liegt der Nutzen auf der Hand: mehr Prozesssicherheit, weniger Testaufwand, bessere Planbarkeit und zusätzliche Potenziale bei den Laufzeiten. Mit der Verbindung aus hyperMILL® Turning Solutions für die durchgängige Programmierung und hyperMILL® VIRTUAL Machining für Simulation und NC-Code-Absicherung lässt sich dieser Anspruch gezielt unterstützen, ohne den Fokus von den eigentlichen Zielen moderner Fertigung zu nehmen: stabile Prozesse, hohe Maschinenverfügbarkeit und wirtschaftliche Bearbeitung.
Bildquellen: Open Mind Technologies AG, N+P




